-- 全方位提供生物医学实验室的整体解决方案

新闻内容

细胞分选不再困难——Sony MA900 助力阿尔茨海默症发病机制研究

发表时间:2024-11-22 14:05







01

研究背景




之前部分研究发现阿尔兹海默症(Alzheimer’s disease,AD)的一些遗传风险因素与脂质代谢相关的基因有关,其中许多脂质基因在胶质细胞中高度表达。APOE是一种脂质相关的AD风险基因,在AD患者的小胶质细胞中高度上调,而具有APOE风险变体的iPS来源的小胶质细胞具有更多的脂滴(lipid droplets,LD)。最近有研究发现老年小鼠的小胶质细胞中积累LD,并表现出功能。目前尚不清楚AD患者脑组织中的脂质积聚胶质细胞状态是否受到脂质AD风险变异(例如APOE)的影响。

来自美国斯坦福大学医学院神经病学与神经科学系的Tony Wyss-Coray研究团队在Nature发表“APOE4/4 is linked to damaging lipid droplets in Alzheimer’s disease microglia”,通过对AD患者脑组织的单核RNA测序,发现酰基辅酶a合成酶长链家族成员1(acyl-CoA synthetase long-chain family member 1,ACSL1)阳性的小胶质细胞在APOE4/4基因型AD患者中最为丰富。在iPS细胞来源的小胶质细胞中,纤维状淀粉样蛋白-β(fAβ)以APOE依赖的方式诱导ACSL1表达、甘油三酯合成和LD积累,此外来自含脂滴的小胶质细胞的条件培养基以APOE依赖的方式导致Tau磷酸化和神经毒性。研究工作揭示了脂质代谢和小胶质细胞功能障碍在AD发病机制中的潜在作用,为AD的治疗提供了新策略。




02

Sony MA900在研究中的重要作用
Part.01

AD中脂质相关的ACSL1+小胶质细胞鉴定  




研究人员对APOE4/4基因型AD患者、APOE3/3基因型AD患者以及年龄和性别匹配的APOE3/3基因型对照患者的新鲜冷冻额叶皮质组织使用Sony MA900多功能全自动分选仪分选细胞核后进行单核RNA测序(snRNA-seq)。结果显示为ACSL1是差异表达最显著的基因,ACSL1的过表达足以在几种细胞类型中诱导形成甘油三酯特异性LD。与对照组相比,ACSL1在AD脑组织小胶质细胞中呈现特异性上升趋势;与AD-APOE3/3小胶质细胞相比,在APOE4/4小胶质细胞中上调幅度更大更明显。

a, snRNA-seq 队列和工作流程示意图(方法)。b, 来自 snRNA-seq 的所有细胞 (n = 100,317) 的 UMAP 表示,按注释细胞类型着色。在质量控制和批次校正后显示数据。c, d, Volcano 图,代表对照个体小胶质细胞与来自 AD APOE3/3 基因型(c)和 AD APOE4/4 基因型 (d)个体的小胶质细胞相比的基于 MAST 的单细胞差异基因表达结果(参见单细胞差异基因表达部分)。选定的脂质和代谢相关基因以红色突出显示。e, 显示差异表达基因 ACSL1 在从游离脂肪酸到 LD 形成的途径中的位置的通路图。



Part.02

LD积累的小胶质细胞的转录组评估




研究人员使用Sony MA900多功能全自动分选仪分选LD-high和LD-low iPS细胞来源的小胶质细胞,随后进行了ATAC-seq和RNA-seq。结果显示LD-high小胶质细胞特异性富集NF-κB家族转录因子相关的基序,与LD-low小胶质细胞相比,前者具有更高的NF-κB相关的促炎细胞因子的表达,以及更低的小胶质稳态标志物的表达。

o, LD 高和 LD 低 iMG 中的 ATAC-seq 和 RNA-seq 示意图。p, LD 高与 LD 低 iMG 中的 ATAC-seq 峰。


Part.03

LD诱导神经元细胞Tau磷酸化




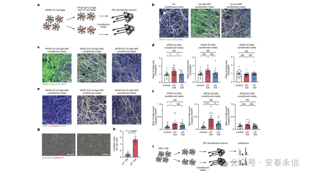
研究人员通过Sony MA900多功能全自动分选仪将APOE4/4 iPS细胞来源的小胶质细胞分选LD-high和LD-low两细胞群,分别在神经基础培养基中培养12 h,形成条件培养基,用其培养APOE4/4 iPS细胞来源的人类神经元。实验结果显示只有LD-high iPS细胞来源的小胶质细胞条件培养基可诱导iPS细胞来源的神经元中的高浓度Tau磷酸化(pTau),而LD-low iPS细胞来源的小胶质细胞条件培养基诱导的pTau浓度与对照组相似。

a,APOE3/3 和 APOE4/4 iMG 的示意图。b,APOE3/3 和 APOE4/4 iMG ± fAβ 中脂质荧光染料 (LipidSpot) 的定量(每个条件 n = 3 个重复孔;平均值± s.e.m.)。c,在 b 的最终时间点将每个细胞的平均 LipidSpot 荧光标准化为未处理 (NT) 条件。单个点表示重复孔(每个条件 n = 3 个重复孔;未配对的双侧 t 检验;每个条件,平均值 ± s.e.m)。d,APOE4/4 iMG ± fAβ 中显著差异表达基因的标准化基因表达计数(每个条件 n = 3 个重复孔,P 值由 DEseq2 确定;平均值± s.e.m)。e,未经处理(左)或用 LipidSpot 处理 fAβ(右)的原代大鼠小胶质细胞。比例尺,200 μm。f,在 e 中归一化为未处理图像的每个细胞的平均 LipidSpot 荧光(每个条件 n = 3 个重复孔;未配对的双侧 t 检验;平均值 ± s.e.m)。g,APOE4/4 和 APOE3/3 iMG ± fAβ 的 CARS 图像。比例尺,20 μm。在至少两个独立实验中复制数据。h,CARS 显微镜的定量。每个点代表来自单个细胞的脂质测量值 (APOE33 n = 47;APOE44 n = 38;未配对的双侧 t 检验)。i,fAβ 处理的 iMG 的 CARS 谱图(红色)和常见脂质种类的参比谱图(黑色)。j,d-葡萄糖脂质组学测量示意图13C 掺入 BV2 细胞 + fAβ。



   

03

研究结论



本次研究揭露了脂质代谢和小胶质细胞功能障碍在阿尔茨海默病发病机制中的潜在作用,阐述了阿尔茨海默病的可能发病因,并为阿尔茨海默病的治疗提供了新思路和新策略。




04

参考文献



[1] Haney, M.S., Pálovics, R., Munson, C.N. et al. APOE4/4 is linked to damaging lipid droplets in Alzheimer’s disease microglia. Nature 628, 154–161 (2024). https://doi.org/10.1038/s41586-024-07185-7




05

Sony MA900



Sony MA900是索尼公司最新推出一款的多功能型全自动流式细胞分选仪,基于成熟的CoreFinderTM全自动校准技术以及可更换式微流体芯片的液路设计,在方便易用、稳定可靠的基础之上,配备了立体式双光斑4激光激发,允许同时检测12色荧光,以及同时进行4路细胞分选,从而更加广泛地满足用户多参数分析及分选的需求。








01
最高配备4激光12色,支持4路同时分选,满足各类多参数分选需求

>>>


02
支持4路同时分选,并支持分选至多种规格多孔板

>>>

四路分选

  孔板分选

可选配的的全自动分选定位系统(Sort Deposition System,SDS)支持6、12、24、48、96、384孔板等各种规格的孔板及PCR孔板等各种装置作为分选收集工具。

03
创新的微流体芯片液流系统

>>>


04
样本流路全部可更换免除交叉污染

>>>

样本流路

05
多功能液流车令仪器维护简单轻松

>>>

集成式多功能液流车

06

流式细胞分选仪可选型号:

01 MA900

最高可配:

4激光+12色检测+4路分选


02 SH800

最高可配:

4激光+6色检测+2路分选




关于安泰永信


安泰永信科技(广州)有限公司是一家专业的生命科学仪器设备服务商,致力于提供生物医学实验室的整体解决方案,产品和技术覆盖分子、蛋白、细胞、组织、小动物、生物工艺和自动化等领域,与全国各大高校、国家级/省级重点实验室、科研院所及医院等都有密切合作。
安泰永信科技是国内外多种生命科学仪器的重点经销商,市场实力雄厚,已合作多款品牌科研仪器:赛智全自动凝胶/化学发光/多色荧光成像分析系统、赛智酶联免疫斑点图像分析仪/电泳设备/全自动蛋白印迹处理系统、英赛斯蛋白纯化系统/大规模核酸合成仪/自动化切向流过滤系统、Motic倒置生物显微镜/荧光显微镜/正置显微镜/体视显微镜、Nikon倒置荧光显微镜/正置显微镜/共聚焦显微镜/超分辨显微镜、Tecan多功能酶标仪/全自动液体处理站、非链多参数蛋白稳定性分析系统/生物颗粒免疫分析仪/Honeybun 多通道粘度快速分析仪、PRIMO定制化细胞微环境制备系统、Livecyte实时细胞功能及单细胞行为分析系统、SONY全光谱型流式细胞分析仪/分选仪、Sartorius Incucyte长时间动态细胞监测分析系统/Octet生物分子相互作用分析系统/iQue3超高通量流式智能筛选系统/CellCelector全自动无损细胞分离系统/生物反应器/澄清过滤系统/层析系统、eppendorf 高速离心机/冷冻离心机、SII新一代超灵敏小动物活体成像系统、Molecubes小动物台式 PET/SPECT/CT 成像系统、Bruker高分辨率活体 X 射线微型计算机断层扫描系统(micro-CT)OptiScan FIVE2小动物活体共聚焦成像系统、Azure激光扫描成像系统/Cielo qPCR仪、FORMULATRIX NT8自动液体处理器/RI1000蛋白质结晶自动成像系统/FORMULATOR液体分配器等生命科学仪器。    
公司以成熟的销售、商务和技术服务团队为主,团队成员专业、诚信、有活力,同时具有十余年的实验室设备专业技术背景和丰富的行业经验。
我们坚定“科技服务为先,诚信经营为本”的价值理念,致力于为中国生命科学研究和生物医药研发贡献力量,砥砺前行!    

END


联系我们
电话:020-83629156
地址:广州市天河区黄埔大道中路662号1402室
网址:http://www.atyxkj.com/

>>>

info@atyxkj.com
020-83629156
广州市天河区黄埔大道中路662号1402室
关注公众号
关于我们